Showing posts with the label Đo điện áp
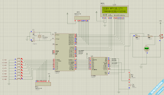
CÔNG TY TNHH ĐIỆN TỬ ECHIPKOOL Chuyên sản xuất kinh doanh Đèn led - Đồng Hồ Led - SmartHome - Địa chỉ: Ngõ 176 - Đ. Phú Diễn - Bắc Từ Liêm - Hà Nội - Hotline/ Zalo: 03.6666.1219 - 0333.17.1699 - Email: dientucuatui.com@gmail.com Luôn chân thành trung thực phục vụ quý khách hàng Linh Kiện Điện Tử - Đèn led gỗ, Đèn led trang trí Decor - Đồng hồ Led Nhiệt Độ/ Độ ẩm - Đồng hồ thời gian thực - Đồng hồ đếm ngược led - Thiết bị Smarthome Boardlink/ Sonoff/ Tuya - Cầu thang led cảm ứng thông minh - Giải pháp công nghệ Nội Dung: Nguyễn Đình Duy Kỹ thuật Laser: Vũ Thế Bang Kỹ thuật Coder: Đào Nguyện Kỹ Thuật Coder: Hữu Nho Marketing: Nguyễn Hằng